Deepening the reading experience through community
My role:
UX/UI designer
My responsibilities:
Self initiated market research, user research, interaction design, prototyping, and usability testing
Project Overview
The StoryGraph, a recent book tracking platform, needs to connect with readers in a novel way to draw users from fierce competition.
I decided to propose a note-sharing feature, based on extensive product and user research, which combines users’ personal insights with social connectivity to create unique, competitive value.
Problem
"I am new & can't find people on StoryGraph...just the one person irl who convinced me to join."
Many users lack emotional attachment with The StoryGraph and want a greater sense of community. This causes hesitation to adopt fully when judged against competitors.
Opportunity
By offering data visualization and AI powered recommendations, the StoryGraph already attracts users who appreciate deep insights about their reading habits.
How might we...
Harness user insights to create an experience that is both socially rewarding and personally meaningful?
Key Challenges
It was important to protect the app’s focus on avoiding the negative patterns common in traditional social media. To avoid alienating users who have adopted the app precisely to avoid performative culture, any new social features would have to be discreet and designed to enhance the IRL reading experience.
Introducing StoryGraph for Book Clubs
Imagining how technology can augment offline-focused experiences to build deeper social connection and attract new users.
How does it benefit social readers ?
Eleandra wants to engage more with both her friends and her reading. Now, she can do both and stay organized in one app.
How does it benefit private readers ?
Noah wants to track more than just his reading list, he wants to analyze his thoughts on each page of a book. Now, he can be as thorough as he wants!
But wait, why did I design this for StoryGraph readers?
Lets take a deep dive into my process, starting with strategic research to understand current products and what readers really value.
Strategic Research
Abstract
This report presents my research study examining the competitive positioning of The StoryGraph within the reading application market. A landscape analysis situates the product against three direct and three indirect competitors across key market dimensions, while a dedicated user study analyzes 30 Reddit threads using LLM-assisted qualitative coding to identify and quantify the product dimensions users most frequently reference when switching to StoryGraph.
Synthesis of these results points to personal reading insight as the product's core competitive advantage, with intentional social features emerging as a critical area for long-term investment. Together, these findings offer actionable direction for UX strategy and product development priorities.
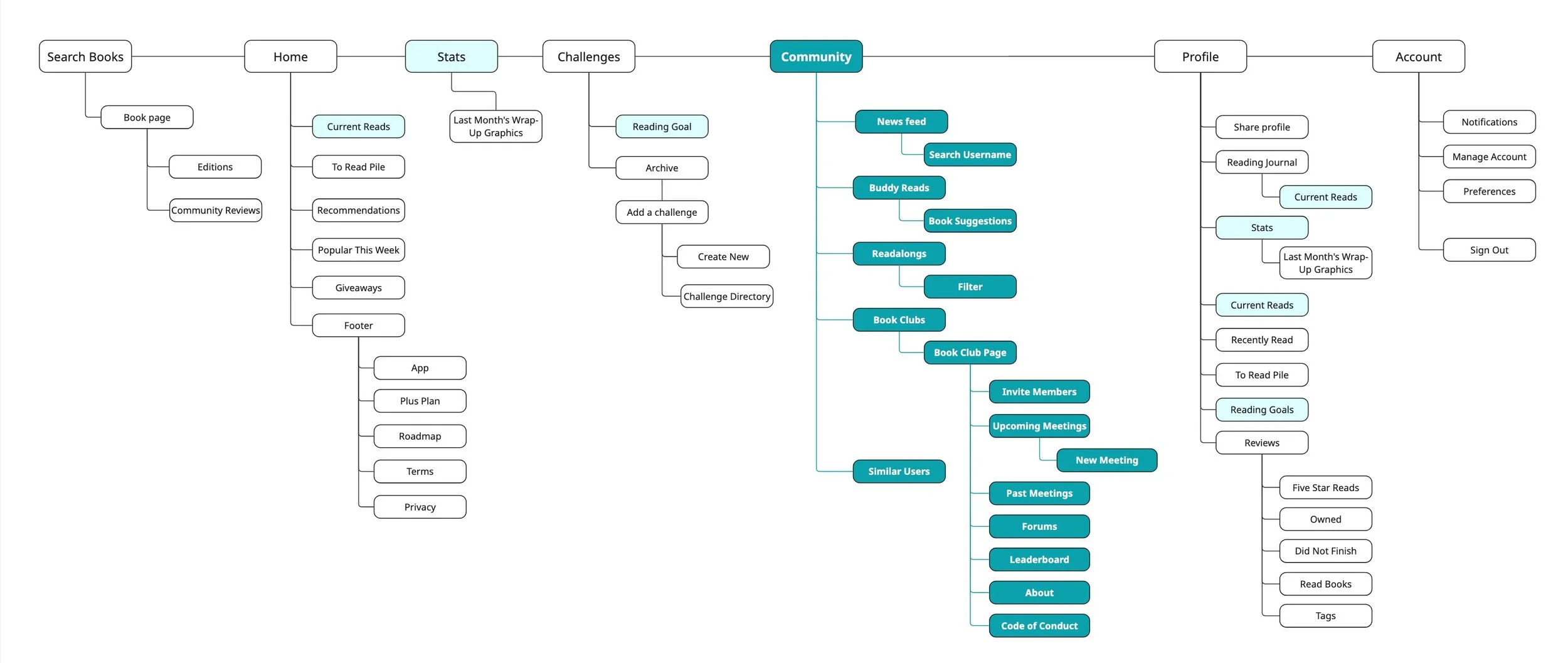
Current Site Map
I decided to focus on the community section of the StoryGraph experience to address users concerns with underpowered social features.
I also noticed some redundant pages for Stats, Current Reads, and Reading Goals that could be quickly consolidated to improve overall navigation.
Heuristic Evaluation
I went through the current user flow for creating a book club to identify current design issues.
3 main issues guided how I approached the interface redesign.
So the current UI undermines users’ perception of sociality…
How does sociality enrich users’ reading experience?
User Research
interviews with book club readers.
5
r/Storygraph threads qualitatively analyzed.
10
r/books threads discussing lived book club expereinces
3
personas created to represent
potential users who will adopt based on social reading habits
current users who want to maintain distance from social media platforms
2
User Journey Map
I created a user journey map to create and moderate a book club.
Low points in a user’s experience are from stress about the logistics: recruitment, book selection, and preparing to lead or participate in a meeting.
Low Fidelity Prototype
A prototype tested the user flow for four tasks:
Creating a book club
Scheduling a club meeting
Taking a note in a book
Sharing notes with book club members
Style Guide
The primary color and typeface were chosen to align with StoryGraph’s existing branding. I replaced the harsh white background with a neutral cream to add warmth and relate users to the experience of an aged book.
High Fidelity Prototype
Key aspects
Updated Navigation
This redesign consolidates stats and challenges under the profile, clearing up the main navigation while maintaining a two-tap path to view stats.
Intuitive access to social features
The architecture separates newsfeed from the group features to simplify previously cluttered subcategories, making distinct social features easier to find.
Book Clubs visibility is now only 1 tap away!
Reimagined Book Clubs
Now, book club members can invite friends from multiple platforms, track group reading, and integrate with their personal calendars.
This addresses users’ feelings that the existing UI is cold and fails to provide utility for offline experiences.
New features
Take Notes!
My feature proposal strategically aligns with the main value of StoryGraphs current user: gaining deep personal insights.
Users can create indexed, personal notes that document impromptu insights for each book they read.
Share Notes!
For readers who want to connect over the specifics.
Users can share their notes with individual friends, or post to a group forum. A comment enabled structure encourages meaningful discourse to enrich the reading experience.
User Feedback
A targeted usability study with 5 participants revealed both key strengths and insights for iteration.
Centralization as a solution
5/5 users valued keeping meetings, book lists, and reflections organized together.
“If we actually had one place like this where everything was ... Oh, my gosh. It would be amazing."
- Participant C
Note taking a standout
5/5 users explicitly praised the note-taking and sharing features as a significant value-add to their reading experiences.
"I think the most valuable thing is the note creation... that’s the part where, oh, I would go full send on my book tracking."
- Participant B
Lingering change friction
4/5 users conditioned their interest on peer adoption.
“I would have to make sure that everybody in my book club was also on board with it .“
- Participant A
Book selection as a distinct phase
2/5 users expected to poll for or select a book before scheduling a meeting.
“My intuition would be that... after choosing the book, I would set the meeting.”
- Participant E
Impact
I included a short reflection survey for participants at the end of the usability study to quantitatively compare my redesign with the existing StoryGraph features.
Questions included
“How likely are you to recommend this app to a friend, on a scale of 0-10?”
“At what price per month would the features you’ve tested feel too expensive?”
Summary:
Usability metrics from the study indicate a strong improvement to the app’s conceptual appeal and overall ease of use.
Digging into users’ price sensitivity revealed that the addition of note tracking features increased participants willingness to pay (WTP) and was viewed as a unique value. However, this was highly conditioned by a "network effect" and most users speculated WTP based on accessibility to their social circle.
Next Steps
Based on user feedback, the following revisions would ease change friction and better match diverse reading habits:
Enable book club members to receive app updates without an account, reducing moderators' dependence on full adoption.
Integrate premium features like "Text from Camera" into StoryGraph's existing freemium model to attract book club groups without imposing financial barriers on all members.
Test different placements and sequences for polling on book selection and meeting time.
With more time, I'd love to explore ways to build on the high-value notes feature:
An AI tool that draws on shared notes to generate prompts for book club preparation and discussion.
A global notes section in each user's profile enabling searchable, cross-book note comparison.
Further testing of information architecture — users found notes on the book page intuitive for solo reading, but wanted to access shared notes from the book club page as well.

